I collected quite a few visualizations, scientific and non scientific, across the years. These figures are a playful subset patchwork of them, collected and arranged just for fun.

Diffractive propagation of a cat.

Diffractive propagation of a cat.

This is what is means to have race conditions in Julia. Every point there corresponds to a full 3D Gross-Pitaevskii solution, taking minutes. What an adventure to have to manage these ghosts!

This is what is means to have race conditions in Julia. Every point there corresponds to a full 3D Gross-Pitaevskii solution, taking minutes. What an adventure to have to manage these ghosts!

When everything goes well, the Raman pump optimizer in the fiber makes the output power across the modes very flat. Thanks Gianluca!

When everything goes well, the Raman pump optimizer in the fiber makes the output power across the modes very flat. Thanks Gianluca!

GDSFactory talks very well to MEEP. The design of integrated photonics is very easy with such nice tools. Here is a 50/50 splitter.

GDSFactory talks very well to MEEP. The design of integrated photonics is very easy with such nice tools. Here is a 50/50 splitter.

See above.

See above.

See above.

See above.

When you have a lot of transmission channels over the fiber the Raman coupling between them may look bizzarre.

When you have a lot of transmission channels over the fiber the Raman coupling between them may look bizzarre.

A sort of spectral function for the microwave waveguide. Spectral parameter is the complex propagation vector.

A sort of spectral function for the microwave waveguide. Spectral parameter is the complex propagation vector.

A rotation over high dimensional space. Wow.

A rotation over high dimensional space. Wow.

Naive translation of a ground state of a quartic oscillator. This excites a lot of modes.

Naive translation of a ground state of a quartic oscillator. This excites a lot of modes.

If using the quadratic inverse STA design, we get much less excitation! Long life the STA!

If using the quadratic inverse STA design, we get much less excitation! Long life the STA!

3D Gross-Pitaevskii in a trap has a lot of losses sometimes.

3D Gross-Pitaevskii in a trap has a lot of losses sometimes.

A manual example of the Krotov quantum optimal control protocol for a Landau-Zener - like problem.

A manual example of the Krotov quantum optimal control protocol for a Landau-Zener - like problem.

Let’s compute the modes of a Kagome! We probably need a bit more RAM…

Let’s compute the modes of a Kagome! We probably need a bit more RAM…

Yeah, this can run on your gameboy, but probably without much precision.

Yeah, this can run on your gameboy, but probably without much precision.

Now we are talking!

Now we are talking!

My reception of a METEOR satellite! False colors.

My reception of a METEOR satellite! False colors.

Projected band diagram of a photonic crystal tells you where you can host guided defect modes.

Projected band diagram of a photonic crystal tells you where you can host guided defect modes.

FemWell is great. But am I using it Well?

FemWell is great. But am I using it Well?

Solitons split at a barrier, but not always in a trivial way!

Solitons split at a barrier, but not always in a trivial way!

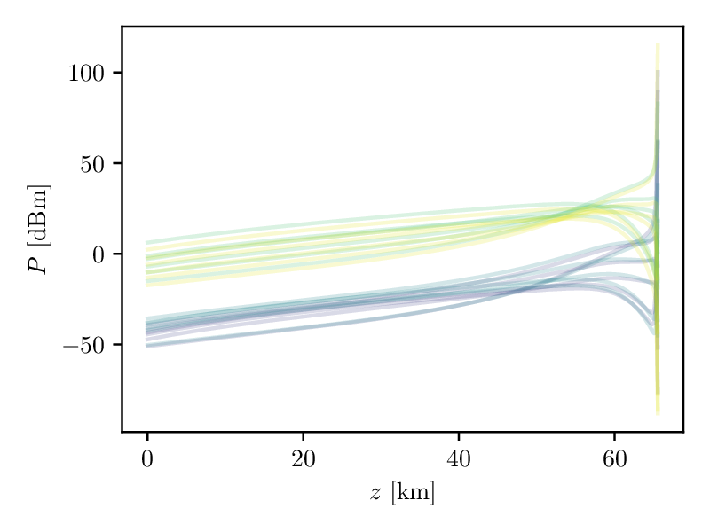
If you don’t treat the Raman stationary ODEs well, they explode.

If you don’t treat the Raman stationary ODEs well, they explode.

And signals too!

And signals too!

A computational experiment following Stephen Wolfram ‘A new kind of science’.

A computational experiment following Stephen Wolfram ‘A new kind of science’.

Are dots more ‘scientific’ than cats?

Are dots more ‘scientific’ than cats?

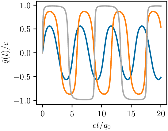
Everything is an harmonic oscillator if you study it hard enough. But what does a harmonic oscillator do in relativistic regime?! Calm down!

Everything is an harmonic oscillator if you study it hard enough. But what does a harmonic oscillator do in relativistic regime?! Calm down!

Second order kernel in the Volterra series. What a strance familiar shape…

Second order kernel in the Volterra series. What a strance familiar shape…